React diff 算法
React的diff算法是Virtual DOM之所以任性的最大依仗,大家知道页面的性能 一般是由渲染速度和渲染次数决定,如何最大程度地利用diff算法进行开发?我们先看看它的原理。
传统 diff 算法
计算一棵树形结构转换成另一棵树形结构的最少操作,传统 diff 算法通过循环递归对节点进行依次对比,效率低下,算法复杂度达到 O(n^3),其中 n 是树中节点的总数。也就是说如果要展示1000个节点,就要依次执行上十亿次的比较。这个性能消耗对对于前端项目来说是不可接受的。
核心算法
如上所见,传统 diff 算法的复杂度为 O(n^3),显然这是无法满足性能要求的。而React通过制定大胆的策略,将 O(n^3) 复杂度的问题转换成 O(n) 复杂度的问题。他是怎么做到的?
tree diff
Web UI 中 DOM 节点跨层级的移动操作特别少,可以忽略不计。React 对树的算法进行了简洁明了的优化,即对树进行分层比较,两棵树只会对同一层次的节点进行比较。如下图所示:

React 通过 updateDepth 对 Virtual DOM 树进行层级控制,只会对相同颜色方框内的 DOM 节点进行比较,即同一个父节点下的所有子节点。当发现节点已经不存在,则该节点及其子节点会被完全删除掉,不会用于进一步的比较。这样只需要对树进行一次遍历,便能完成整个 DOM 树的比较。
1
2
3
4
5
6
7
8
9
10
11
12
13
14
15
16
17
18 // tree diff算法实现
updateChildren: function(nextNestedChildrenElements, transaction, context) {
updateDepth++;
var errorThrown = true;
try {
this._updateChildren(nextNestedChildrenElements, transaction, context);
errorThrown = false;
} finally {
updateDepth--;
if (!updateDepth) {
if (errorThrown) {
clearQueue();
} else {
processQueue();
}
}
}
}
为什么要减少DOM节点的跨层级操作?
如下图,A 节点(包括其子节点)整个被移动到 D 节点下,由于 React 只会简单的考虑同层级节点的位置变换,而对于不同层级的节点,只有创建和删除操作。当根节点发现子节点中 A 消失了,就会直接销毁 A;当 D 发现多了一个子节点 A,则会创建新的 A(包括子节点)作为其子节点。此时,React diff 的执行情况:create A -> create B -> create C -> delete A。

由此可发现,当出现节点跨层级移动时,并不会出现想象中的移动操作,而是以 A 为根节点的树被整个重新创建,这是一种影响 React 性能的操作。
component diff
拥有相同类的两个组件将会生成相似的树形结构,拥有不同类的两个组件将会生成不同的树形结构。
- 如果是同一类型的组件,按照原策略继续比较
virtual DOM tree。 - 如果不是,则将该组件判断为
dirty component,从而替换整个组件下的所有子节点。 - 对于同一类型的组件,有可能其
Virtual DOM没有任何变化,如果能够确切的知道这点那可以节省大量的 diff 运算时间,因此React允许用户通过shouldComponentUpdate()来判断该组件是否需要进行 diff。

如上图,当 component D 改变为 component G 时,即使这两个 component 结构相似,一旦 React 判断 D 和 G 是不同类型的组件,就不会比较二者的结构,而是直接删除 component D,重新创建 component G 以及其子节点。虽然当两个 component 是不同类型但结构相似时,React diff 会影响性能,但正如 React 官方博客所言:不同类型的 component 是很少存在相似 DOM tree 的机会,因此这种极端因素很难在实现开发过程中造成重大影响的。
element diff
对于同一层级的一组子节点,它们可以通过唯一 id 进行区分。React 提出优化策略:允许开发者对同一层级的同组子节点,添加唯一 key 进行区分,虽然只是小小的改动,性能上却发生了翻天覆地的变化!
新老集合所包含的节点,如下图所示,新老集合进行 diff 差异化对比,通过 key 发现新老集合中的节点都是相同的节点,因此无需进行节点删除和创建,只需要将老集合中节点的位置进行移动,更新为新集合中节点的位置,此时 React 给出的 diff 结果为:B、D 不做任何操作,A、C 进行移动操作,即可。

开发建议
(1)[基于tree diff] 开发组件时,保持稳定的DOM结构有助于维持整体的性能。换而言之,尽可能少地动态操作DOM结构,尤其是移动操作。当节点数过大或者页面更新次数过多时,页面卡顿的现象比较明显。可以通过 CSS 隐藏或显示节点,而不是真的移除或添加 DOM 节点。
(2)[基于component diff] 开发组件时,注意使用 shouldComponentUpdate() 来减少组件不必要的更新。除此之外,对于类似的结构应该尽量封装成组件,既减少代码量,又能减少component diff的性能消耗。
(3)[基于element diff] 对于列表结构,尽量减少类似将最后一个节点移动到列表首部的操作,当节点数量过大或更新操作过于频繁时,在一定程度上会影响 React 的渲染性能。
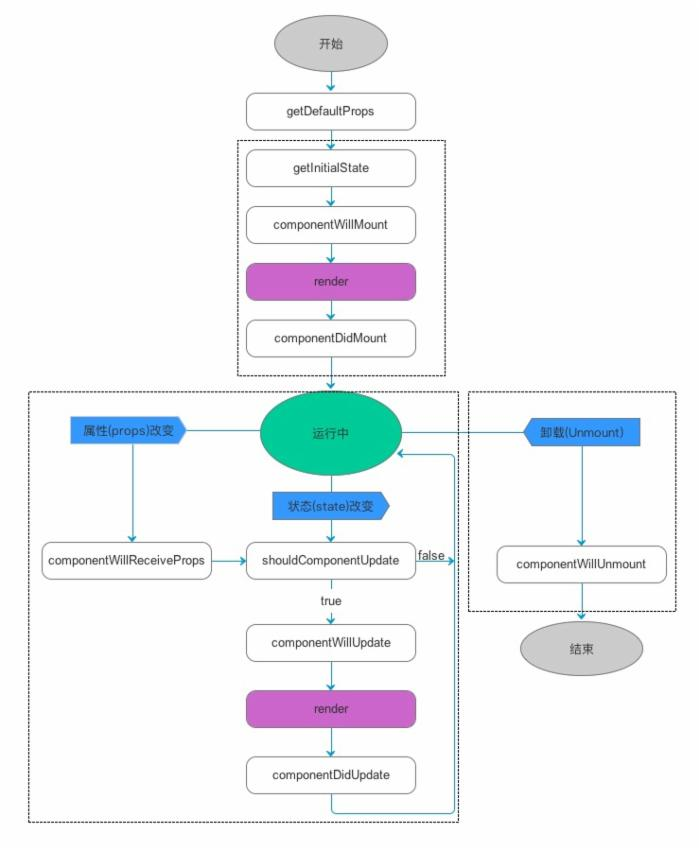
React Lifecycle
React的生命周期具体可分为四种情况:
当首次装载组件时,按顺序执行
getDefaultProps、getInitialState、componentWillMount`、render和componentDidMount;`当卸载组件时,执行
componentWillUnmount;当重新装载组件时,此时按顺序执行
getInitialState、componentWillMount`、render和componentDidMount,但并不执行getDefaultProps`;当再次渲染组件时,组件接受到更新状态,此时按顺序执行
componentWillReceiveProps、shouldComponentUpdate、componentWillUpdate、render和componentDidUpdate。
React组件的3种状态
状态一:MOUNTING
mountComponent 负责管理生命周期中的 getInitialState、componentWillMount`、render和componentDidMount`。
状态二:RECEIVE_PROPS
updateComponent 负责管理生命周期中的 componentWillReceiveProps、shouldComponentUpdate、componentWillUpdate、render 和 componentDidUpdate。
状态三:UNMOUNTING
unmountComponent 负责管理生命周期中的 componentWillUnmount。
首先将状态设置为 UNMOUNTING,若存在 componentWillUnmount,则执行;如果此时在 componentWillUnmount 中调用 setState,是不会触发 reRender。更新状态为 NULL,完成组件卸载操作。实现代码如下:1
2
3
4
5
6
7
8
9
10
11
12
13
14
15
16
17// 卸载组件
unmountComponent: function() {
// 设置状态为 UNMOUNTING
this._compositeLifeCycleState = CompositeLifeCycle.UNMOUNTING;
// 如果存在 componentWillUnmount,则触发
if (this.componentWillUnmount) {
this.componentWillUnmount();
}
// 更新状态为 null
this._compositeLifeCycleState = null;
this._renderedComponent.unmountComponent();
this._renderedComponent = null;
ReactComponent.Mixin.unmountComponent.call(this);
}
React生命周期总结


setState实现机制
setState是React框架的核心方法之一,下面介绍一下它的原理:
1
2
3
4
5
6
7
8// 更新 state
setState: function(partialState, callback) {
// 合并 _pendingState
this.replaceState(
assign({}, this._pendingState || this.state, partialState),
callback
);
},
当调用 setState 时,会对 state 以及 _pendingState 更新队列进行合并操作,但其实真正更新 state 的幕后黑手是replaceState。
1 | // 更新 state |
replaceState 会先判断当前状态是否为 MOUNTING,如果不是即会调用 ReactUpdates.enqueueUpdate 执行更新。
当状态不为 MOUNTING 或 RECEIVING_PROPS 时,performUpdateIfNecessary 会获取 _pendingElement、_pendingState、_pendingForceUpdate,并调用 updateComponent 进行组件更新。
1 | // 如果存在 _pendingElement、_pendingState、_pendingForceUpdate,则更新组件 |
如果在
shouldComponentUpdate或componentWillUpdate中调用setState,此时的状态已经从RECEIVING_PROPS -> NULL,则performUpdateIfNecessary就会调用updateComponent进行组件更新,但updateComponent又会调用shouldComponentUpdate和componentWillUpdate,因此造成循环调用,使得浏览器内存占满后崩溃。
开发建议
不建议在 getDefaultProps、getInitialState、shouldComponentUpdate、componentWillUpdate、render 和 componentWillUnmount 中调用 setState,特别注意:不能在 shouldComponentUpdate 和 componentWillUpdate中调用 setState,会导致循环调用。