Fork me on GitHub

探究setState的执行机制

一、几个开发中经常会遇到的问题

以下几个问题是我们在实际开发中经常会遇到的场景,下面用几个简单的示例代码来还原一下。

1.setState是同步还是异步的,为什么有的时候不能立即拿到更新结果而有的时候可以?

1.1 钩子函数和React合成事件中的 setState

现在有两个组件

1
2
3
4
5
6
7
8
9
10
11
componentDidMount() {
console.log('parent componentDidMount');
}
render(){
return (
<div>
<SetState1></SetState1>
<SetState2></SetState2>
</div>
)
}

组件内部放入同样的代码,并在 Setstate1中的 componentDidMount中放入一段同步延时代码,打印延时时间:

1
2
3
4
5
6
7
8
9
10
11
12
13
14
15
16
17
18
19
componentWillUpdate(){
console.log('componentWillUpdate')
}
componentDidUpdate(){
console.log('componentDidUpdate')
}
componentDidMount(){
console.log('SetState调用setState')
this.setState({
index: this.state.index + 1
})
console.log('state', this.state.index);

console.log('SetState调用setState');
this.setState({
index: this.state.index + 1
})
console.log('state), this.state.index');
}

下面是执行结果:

说明:

  • 1.调用 setState不会立即更新
  • 2.所有组件使用的是同一套更新机制,当所有组件 didmount后,父组件 didmount,然后执行更新
  • 3.更新时会把每个组件的更新合并,每个组件只会触发一次更新的生命周期。

1.2 异步函数和原生事件中的 setstate

setTimeout中调用 setState(例子和在浏览器原生事件以及接口回调中执行效果相同)

1
2
3
4
5
6
7
8
9
10
11
12
13
14
15
componentDidMount () {
setTimeout(()=>{
console.log('调用setState');
this.setState({
index: this.state.index + 1
})
console.log('state', this.state.index);

console.log('调用setState');
this.setState({
index: this.state.index + 1
})
console.log('state', this.state.index);
})
}

执行结果:

说明:

  • 1.在父组件 didmount后执行
  • 2.调用 setState 同步更新

2.为什么有时连续两次 setState 只有一次生效?

分别执行以下代码:

1
2
3
4
5
6
7
8
9
10
11
12
13
14
15
16
17
18
componentDidMount () {
this.setState({ index: this.state.index + 1 }, ()=>{
console.log(this.state.index)
});
this.setState({ index: this.state.index + 1 }, ()=>{
console.log(this.state.index)
});
}
--------------------------------------------

componentDidMount () {
this.setState((preState) => ({ index: preState.index + 1 }), ()=>{
console.log(this.state.index)
});
this.setState((preState) => ({ index: preState.index + 1 }), ()=>{
console.log(this.state.index)
});
}

执行结果:

1
2
3
4
5
1
1
--------------------------------------------
2
2

说明:

  • 1.直接传递对象的 setstate 会被合并成一次
  • 2.使用函数传递 state 不会被合并

二.setState执行过程

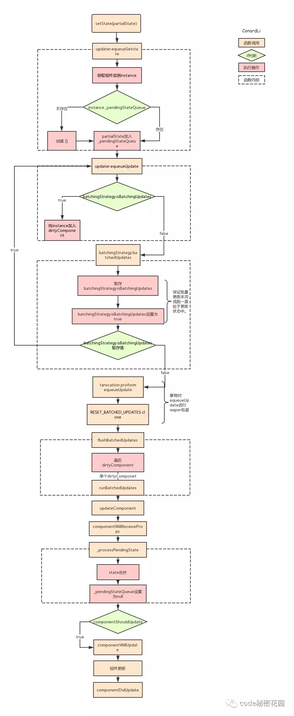
由于源码比较复杂,就不贴在这里了,有兴趣的可以去 github上 clone一份然后按照下面的流程图去走一遍。

1.流程图

  • partialStatesetState传入的第一个参数,对象或函数
  • _pendingStateQueue:当前组件等待执行更新的 state队列
  • isBatchingUpdatesreact用于标识当前是否处于批量更新状态,所有组件公用
  • dirtyComponent:当前所有处于待更新状态的组件队列
  • transcationreact的事务机制,在被事务调用的方法外包装n个 waper对象,并一次执行: waper.init、被调用方法、 waper.close
  • FLUSH_BATCHED_UPDATES:用于执行更新的 waper,只有一个 close方法

2.执行过程

对照上面流程图的文字说明,大概可分为以下几步:

  • 1.将setState传入的 partialState参数存储在当前组件实例的state暂存队列中。
  • 2.判断当前React是否处于批量更新状态,如果是,将当前组件加入待更新的组件队列中。
  • 3.如果未处于批量更新状态,将批量更新状态标识设置为true,用事务再次调用前一步方法,保证当前组件加入到了待更新组件队列中。
  • 4.调用事务的 waper方法,遍历待更新组件队列依次执行更新。
  • 5.执行生命周期 componentWillReceiveProps
  • 6.将组件的state暂存队列中的 state进行合并,获得最终要更新的state对象,并将队列置为空。
  • 7.执行生命周期 componentShouldUpdate,根据返回值判断是否要继续更新。
  • 8.执行生命周期 componentWillUpdate
  • 9.执行真正的更新, render
  • 10.执行生命周期 componentDidUpdate

三.总结

1.钩子函数和合成事件中:

react的生命周期和合成事件中, react仍然处于他的更新机制中,这时 isBranchUpdatetrue

按照上述过程,这时无论调用多少次 setState,都会不会执行更新,而是将要更新的 state存入 _pendingStateQueue,将要更新的组件存入dirtyComponent

当上一次更新机制执行完毕,以生命周期为例,所有组件,即最顶层组件 didmount后会将 isBranchUpdate设置为false。这时将执行之前累积的 setState

2.异步函数和原生事件中

由执行机制看, setState本身并不是异步的,而是如果在调用 setState时,如果 react正处于更新过程,当前更新会被暂存,等上一次更新执行后在执行,这个过程给人一种异步的假象。

在生命周期,根据JS的异步机制,会将异步函数先暂存,等所有同步代码执行完毕后在执行,这时上一次更新过程已经执行完毕, isBranchUpdate被设置为false,根据上面的流程,这时再调用 setState即可立即执行更新,拿到更新结果。

3. partialState合并机制

我们看下流程中 _processPendingState的代码,这个函数是用来合并 state暂存队列的,最后返回一个合并后的 state

1
2
3
4
5
6
7
8
9
10
11
12
13
14
15
16
17
18
19
20
21
22
_processPendingState: function (props, context) {
var inst = this._instance;
var queue = this._pendingStateQueue;
var replace = this._pendingReplaceState;
this._pendingReplaceState = false;
this._pendingStateQueue = null;
if (!queue) {
return inst.state
}

if (replace && queue.length === 1) {
return queue[0];
}

var nextState = _assign({}, replace ? queue[0] : inst.state );
for (var i = replace ? 1 : 0; i < queue.length; i++) {
var partial = queue[i];
_assign(nextState, typeof partial === 'function' ? partial.call(inst, nextState, props, context) : partial );
}

return nextState;
}

我们只需要关注下面这段代码:

1
_assign(nextState, typeof partial === 'function' ? partial.call(inst, nextState, props, context) : partial );

如果传入的是对象,很明显会被合并成一次:

1
2
3
4
5
Object.assign(
nextState,
{index: state.index + 1},
{index: state.index + 1},
)

如果传入的是函数,函数的参数preState是前一次合并后的结果,所以计算结果是准确的。

4. componentDidMount调用 setstate

在componentDidMount()中,你 可以立即调用setState()。它将会触发一次额外的渲染,但是它将在浏览器刷新屏幕之前发生。这保证了在此情况下即使render()将会调用两次,用户也不会看到中间状态。谨慎使用这一模式,因为它常导致性能问题。在大多数情况下,你可以 在constructor()中使用赋值初始状态来代替。然而,有些情况下必须这样,比如像模态框和工具提示框。这时,你需要先测量这些DOM节点,才能渲染依赖尺寸或者位置的某些东西。

以上是官方文档的说明,不推荐直接在 componentDidMount直接调用 setState,由上面的分析: componentDidMount本身处于一次更新中,我们又调用了一次 setState,就会在未来再进行一次 render,造成不必要的性能浪费,大多数情况可以设置初始值来搞定。

当然在 componentDidMount我们可以调用接口,再回调中去修改 state,这是正确的做法。

state初始值依赖dom属性时,在 componentDidMountsetState是无法避免的。

5. componentWillUpdate componentDidUpdate

这两个生命周期中不能调用 setState

由上面的流程图很容易发现,在它们里面调用 setState会造成死循环,导致程序崩溃。

6.推荐使用方式

在调用 setState时使用函数传递 state值,在回调函数中获取最新更新后的 state

坚持原创技术分享,您的支持将鼓励我继续创作!